i标准网
网站首页
国家标准
行业标准
地方标准
团体标准
资料下载
文档下载
国际标准
搜索
当前位置:
首页
文档下载
文章
招商引资半年工作总结
下载
下载需要0金币,会员全站免费下载。
文档名称:招商引资半年工作总结
文档格式:doc
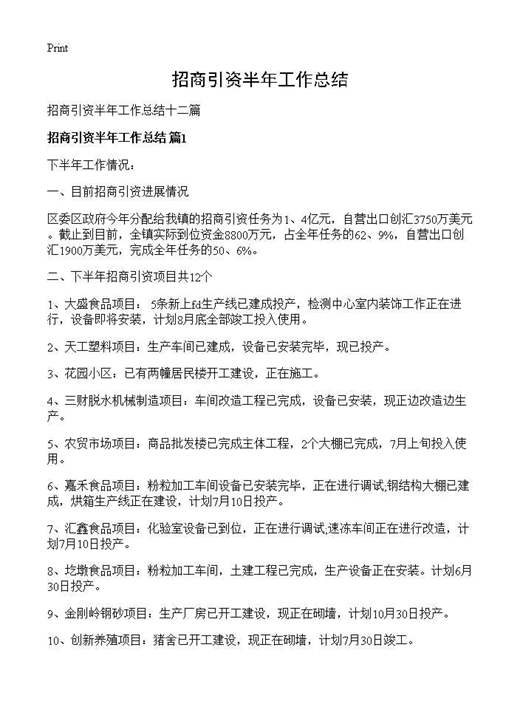
招商引资半年工作总结
招商引资半年工作总结
收藏
下载
* 申明:资源收集自网络或用户分享,所提供的电子版文档仅供参考,版权归原作者所有,如侵犯您的权益,请联系我们处理。
不能下载?报告错误
相关内容
DB3401/T 324-2024 招商引资项目全生命周期管理指南
DB14/T 3177-2024 招商引资项目服务指南
DB4403/T 532-2024 中介机构招商引资 风投创投资源牵引式服务指南
DB3705/T 7-2022 招商引资项目全生命周期服务指南