i标准网
网站首页
国家标准
行业标准
地方标准
团体标准
资料下载
文档下载
国际标准
搜索
当前位置:
首页
文档下载
文章
项目验收报告
下载
下载需要0金币,会员全站免费下载。
文档名称:项目验收报告
文档格式:doc
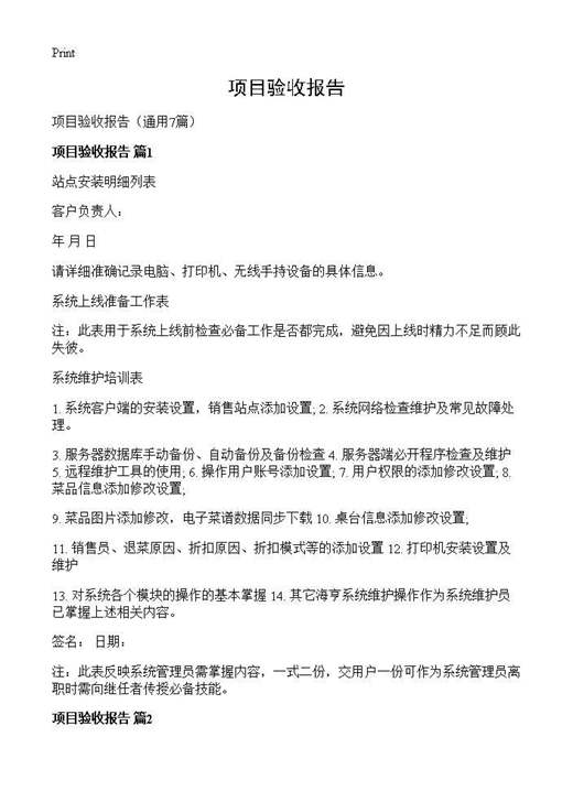
项目验收报告
项目验收报告
收藏
下载
* 申明:资源收集自网络或用户分享,所提供的电子版文档仅供参考,版权归原作者所有,如侵犯您的权益,请联系我们处理。
不能下载?报告错误
相关内容
T/LNEMA 029-2024 医疗废物焚烧项目验收监测技术指南
项目验收申请书
DB34/T 5197-2025 水利信息化项目验收规程
DB32/T 5048-2025 全域土地综合整治项目验收规范
NY/T 1717-2009 农业建设项目验收技术规程