i标准网
网站首页
国家标准
行业标准
地方标准
团体标准
资料下载
文档下载
国际标准
搜索
当前位置:
首页
文档下载
文章
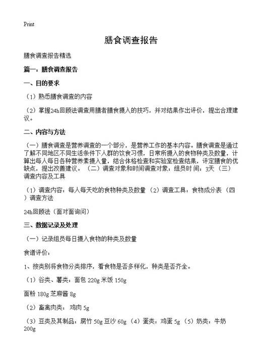
膳食调查报告
下载
下载需要0金币,会员全站免费下载。
文档名称:膳食调查报告
文档格式:doc
膳食调查报告
膳食调查报告
收藏
下载
* 申明:资源收集自网络或用户分享,所提供的电子版文档仅供参考,版权归原作者所有,如侵犯您的权益,请联系我们处理。
不能下载?报告错误
相关内容
WS/T 426.2-2013 膳食调查方法 第2部分:称重法
WS/T 426.1-2013 膳食调查方法 第1部分:24小时回顾法