i标准网
网站首页
国家标准
行业标准
地方标准
团体标准
资料下载
文档下载
国际标准
搜索
当前位置:
首页
文档下载
文章
二年级语文期中试卷分析报告
下载
下载需要0金币,会员全站免费下载。
文档名称:二年级语文期中试卷分析报告
文档格式:doc
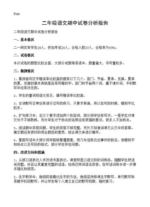
二年级语文期中试卷分析报告
二年级语文期中试卷分析报告
收藏
下载
* 申明:资源收集自网络或用户分享,所提供的电子版文档仅供参考,版权归原作者所有,如侵犯您的权益,请联系我们处理。
不能下载?报告错误
相关内容
二年级语文期中考试质量分析报告
二年级数学工作总结
小学二年级下学期语文期末试卷分析报告
小学数学二年级下册教学的工作总结
二年级上册知识点总结