i标准网
网站首页
国家标准
行业标准
地方标准
团体标准
资料下载
文档下载
国际标准
搜索
当前位置:
首页
文档下载
文章
调查报告方案设计
下载
下载需要0金币,会员全站免费下载。
文档名称:调查报告方案设计
文档格式:doc
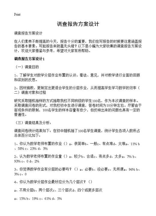
调查报告方案设计
调查报告方案设计
收藏
下载
* 申明:资源收集自网络或用户分享,所提供的电子版文档仅供参考,版权归原作者所有,如侵犯您的权益,请联系我们处理。
不能下载?报告错误
相关内容
大学生恋爱观调查报告
年度公司薪酬调查报告
关于大学生调查报告
水污染调查报告
安全事故调查报告